Iklan 300x250

40 the diagram represents a pan balance each of the blocks marked x has the same value

Physics 0625 - Paper 1 version 2 - Question Paper - May ... A P and Q B P and S C Q and R D R and S 4 Two blocks of metal X and Y hang from spring balances, as shown in the diagrams. 0 1 2 3 4 5 N X N Y 0 1 2 3 4 5 What does the diagram show about X and Y? A They have the same mass and the same volume but different weights. B They have the same mass and the same weight but different volumes. Evolution Final Flashcards | Quizlet The diagram below represents an alignment of a randomly cut portion for a conserved homologous gene, from three different species. Using what you know about the nature of mutation, natural selection and the genetic code identify the first complete codon for the dog.

Illustrative Mathematics Grade 6, Unit 6.3 - Teachers | IM ... If we break the 11 into 3 equal parts, each part will have the same weight as a block with an \(x\). Splitting each side of the hanger into 3 equal parts is the same as dividing each side of the equation by 3. \(3x\) divided by 3 is \(x\). 11 divided by 3 is \(\frac{11}{3}\). If \(3x=11\) is true, then \(x=\frac{11}{3}\) is true.

The diagram represents a pan balance each of the blocks marked x has the same value

The diagram represents a pan balance each of the blocks marked x has the same value

PDF Specific Heat Capacity and Latent Heat Questions A2 Physics Clearly marked, use of triangle minimum size 8cm (1 mark) gradient = 0.056 0.004 (°C/s) (1 mark) (2) (c) The heater provides thermal energy at the rate of 48 W. Use your value for the gradient of the graph to determine a value for the specific heat capacity of the metal in the block. mcΔθ = Q = Pt mc(Δθ/t) = P 40 the diagram represents a pan balance each of the blocks ... The small blocks - Brainly.com hagermanrachel 06/29/2019 Mathematics College answered The diagram represents a pan balance each of the blocks marked x has the same value. The small blocks have a value of 1. The following zigzag diagram explains what is meant by 'random' movement. When a gas particle travels from point A to point B, it will ... Turning Effect of Forces - SlideShare 11. A beam is pivoted at its centre. Two masses are suspended at equal distances from the pivot as shown in the diagram. Which statement is correct? A. If X has a mass of exactly 2 kg, it will rise. B. If X has a mass of less than 2 kg, it will fall. C. If X has a mass of more than 2 kg, it will fall. D. If X has a mass of more than 2 kg, it will rise.

The diagram represents a pan balance each of the blocks marked x has the same value. PDF Assignment 7 solutions - University of California, San Diego That portion of the Pb-Sn phase diagram (Figure 9.8) that pertains to this problem is shown below; the point labeled "H" represents the 85.1 wt% Sn-14.9 wt% Pb composition at 200°C. As may be noted, point H lies within the β + L phase field. A tie line has been constructed at 200°C; its intersection Which complex number has a distance of StartRoot 17 ... The diagram represents a pan balance each of the blocks marked x has the same value. the small blocks have a value of 1. what is the value of x if each side of the balance is the same by soetrust Mikayla is training for a half-marathon. The diagram represents a pan balance each of the blocks ... Answer: 1 📌📌📌 question The diagram represents a pan balance each of the blocks marked x has the same value. the small blocks have a value of 1. what is the value of x if each side of the balance is the same - the answers to smartlyusanswers.com PDF UNIVERSITY OF CAMBRIDGE INTERNATIONAL ... - XtremePapers the block. Label the ray refracted ray. [1] (ii) On Fig. 6.1, draw in the path of the reflected ray. Label the ray reflected ray. [1] (b) A second ray, almost parallel to AE, strikes the block at E and is partly refracted at an angle of refraction of 43°. (i) State an approximate value for the angle of incidence at E.

PDF Exam 1 Solutions - Department of Physics diagram. Given that q 1 = 5 µC and q 2 = q 3 = −2 µC find the magnitude of the net force on charge q 1 (in N). Answer: 62 Solution: The x component of the force cancels and the y components of the force on q 1 are the same for both charges. Let a be the length of each side. Then the total force in the y direction is 2 q 1q 2 a2 The diagram represents a pan balance each of the blocks ... answer. answered. The diagram represents a pan balance each of the blocks marked x has the same value. The small blocks have a value of 1. What is the value of x if each side of the balance is the same. search. rotate. PDF Year 12 Physics Spring Term Homework Pack Name: What is the value of x when the tension in P is half the tension in Q? A 7.50 cm B 10.0 cm C 11.3 cm D 15.0 cm (Total 1 mark) Q2. A non-uniform sign is 0.80 m long and has a weight of 18 N It is suspended from two vertical springs P and Q. The springs obey Hooke's law and the spring constant of each spring is 240 N m-1 PDF Base your answers to questions 1 through 4 on the diagram ... the diagram below and on your knowledge of Earth science. The diagram represents four apparent paths of the Sun, labeled A, B, C, and D, observed in Jamestown, New York. The June 21 and December 21 sunrise and sunset positions are indicated. Letter S identifies the Sun's position on path C at a specific time of day.

The Diagram Represents A Pan Balance Get an easy, free answer to your question in Top Homework Answers. The diagram represents a pan balance each of the blocks marked x has the same value. The small blocks have a value of 1. What is the value of x if each side of the balance is the same Get an easy, free answer to your question in Top Homework Answers. Write an equation of a line through the point (-5, -2 ... The diagram represents a pan balance each of the blocks marked x has the same value. The small blocks have a value of 1. What is the value of x if eac... What do you need to know? Ask your question Try Brainly Plus for a week, for free PDF Unit 8 HEATING&COOLING CURVES QUESTION BANK C)Average kinetic energy remains the same, and potential energy increases. D)Average kinetic energy remains the same, and potential energy decreases 5.The graph below represents the uniform heating of a sample of a substance starting as a solid below its melting point. Venn diagram representing the subgroups of a pan-genome ... Download scientific diagram | Venn diagram representing the subgroups of a pan-genome. Each set represents the gene families detected in a genome. The intersection of these sets represents the ...

Cargo proteins in extracellular vesicles: potential for novel ...

Cargo proteins in extracellular vesicles: potential for novel ...

PDF Chapter 4 MATERIAL BALANCES AND APPLICATIONS on using a systematic procedure to solve material balance problems, you are advised to follow the steps summarized below: 1. Draw and label the process flow chart (block diagram). When labeling, write the values of known streams and assign symbols to unknown stream variables. Use the minimum number possible of symbols. 2. Select a basis of calculation.

Edit audio files with transient markers in Logic Pro - Apple ...

Edit audio files with transient markers in Logic Pro - Apple ...

Solved 14 The diagram represents a pan balance. Each of ... Transcribed image text: 14 The diagram represents a pan balance. Each of the blocks marked x has the same value. Each of the blocks marked x has the same value. The small blocks have a value of 1.

Cisco Webex Contact Center Setup and Administration Guide ...

Cisco Webex Contact Center Setup and Administration Guide ...

Evolution exams 1-4, Final Exam Flashcards | Quizlet 49. The diagram below represents one pattern evolution that has been described in the fossil record of some species. What is this pattern called and what type of speciation is most likely to generate this pattern? a. Punctuated equilibrium, polyploid speciation b. Phyletic gradualism, peripheral speciation c. Punctuated equilibrium, parapatric ...

Reference Manual Precision and Analytical Balances

Reference Manual Precision and Analytical Balances

Solved T NAME: AD01 The diagram represents a pan balance ... Question: T NAME: AD01 The diagram represents a pan balance Each of the blocks marked x has the same ts a pan balance Each of the blocks marked x has the same va What is the value of x it each side of the balance has the same weight? 01 02 10 O 14 NEXT > BOOKMARK CLEAR Fi fror 13/21A FONT O Type here to search e图自

Functional Antibodies in COVID-19 Convalescent Plasma | medRxiv

Functional Antibodies in COVID-19 Convalescent Plasma | medRxiv

Draw an ER diagram that best represents the following ... The diagram below shows the structural formula and 3D model of the same substance. Which substance is represented by the diagram above? A. H2O ? B. OH C. H2O2 D. OH2 PLZ HELP ASAP @miss sue . Math. 1. Determine the equation of the right bisector of the line segment E(2, 6) and F(4, -2). Draw the diagram. 2.

Retrieval of digital elevation models from Sentinel-1 radar ...

Retrieval of digital elevation models from Sentinel-1 radar ...

The diagram represents a pan balance each of the blocks ... The diagram represents a pan balance each of the blocks marked x has the same value. the small blocks have a value of 1. what is the value of x if each side of the balance is the same

Solved 14 The diagram represents a pan balance. Each of the ...

Solved 14 The diagram represents a pan balance. Each of the ...

PDF UNIVERSITY OF CAMBRIDGE INTERNATIONAL ... - XtremePapers 4 Two blocks of metal X and Y hang from spring balances, as shown in the diagrams. 0 1 2 3 4 5 X Y N 0 1 2 3 4 5 N What does the diagram show about X and Y? A They have the same mass and the same volume but different weights. B They have the same mass and the same weight but different volumes. C They have the same mass, the same volume and the same weight. D They have the same weight and the same volume but different masses.

Page 1 of 84 (a) The diagram shows a lampshade hanging from ...

Page 1 of 84 (a) The diagram shows a lampshade hanging from ...

PDF PHYSICS 111 HOMEWORK SOLUTION, week 4, chapter 5, sec 1-7 Forces should balance eachother to keep the block in rest: F~ n + T~= F~ g F~ n = T~ F~ g = 46:7^j+ 75:6^j = 28:9^j magnitude is : 28.9 N direction is : upward c) The new free hanging weight is heavier than the block (36-lb vs 17-lb), the block will be lifted up from the oor and there will be no contact. The force exerted by the oor will not exist.

Solved Scales Problems This is a pan balance or scales ...

Solved Scales Problems This is a pan balance or scales ...

PDF 1.Base your answer to the following question on the Earth ... valleys are labeled X, Y, and Z. A)weakened by faulting B)folded by pressure C)intruded by melted rock D)covered by sedimentary rocks In this region, valley X is more deeply eroded than either valley Y or valley Z. The most likely explanation for this occurrence is that the metamorphic rock near X has been

E-R Model Case Studies 1 : Suppose you are given the ...

E-R Model Case Studies 1 : Suppose you are given the ...

homework.zookal.com homework.zookal.com

Physics for Scientists & Engineers & Modern Physics, 9th Ed

Physics for Scientists & Engineers & Modern Physics, 9th Ed

Turning Effect of Forces - SlideShare 11. A beam is pivoted at its centre. Two masses are suspended at equal distances from the pivot as shown in the diagram. Which statement is correct? A. If X has a mass of exactly 2 kg, it will rise. B. If X has a mass of less than 2 kg, it will fall. C. If X has a mass of more than 2 kg, it will fall. D. If X has a mass of more than 2 kg, it will rise.

Year 12 Physics Spring Term Homework Pack Name: Class ...

Year 12 Physics Spring Term Homework Pack Name: Class ...

40 the diagram represents a pan balance each of the blocks ... The small blocks - Brainly.com hagermanrachel 06/29/2019 Mathematics College answered The diagram represents a pan balance each of the blocks marked x has the same value. The small blocks have a value of 1. The following zigzag diagram explains what is meant by 'random' movement. When a gas particle travels from point A to point B, it will ...

Genomic diversifications of five Gossypium allopolyploid ...

Genomic diversifications of five Gossypium allopolyploid ...

PDF Specific Heat Capacity and Latent Heat Questions A2 Physics Clearly marked, use of triangle minimum size 8cm (1 mark) gradient = 0.056 0.004 (°C/s) (1 mark) (2) (c) The heater provides thermal energy at the rate of 48 W. Use your value for the gradient of the graph to determine a value for the specific heat capacity of the metal in the block. mcΔθ = Q = Pt mc(Δθ/t) = P

The diagram represents a pan balance each of the blocks ...

The diagram represents a pan balance each of the blocks ...

Waterford Public Schools K – 12 Mathematics Curriculum

Waterford Public Schools K – 12 Mathematics Curriculum

Drones and deep learning produce accurate and efficient ...

Drones and deep learning produce accurate and efficient ...

Drones and deep learning produce accurate and efficient ...

Drones and deep learning produce accurate and efficient ...

Somatostatin Interneurons of the Insula Mediate QR2-Dependent ...

Somatostatin Interneurons of the Insula Mediate QR2-Dependent ...

Physics puzzles, with answers. - Lock Haven

Physics puzzles, with answers. - Lock Haven

MicroRNA-874–mediated inhibition of the major G1/S phase ...

MicroRNA-874–mediated inhibition of the major G1/S phase ...

Commissioners' Plan of 1811 - Wikipedia

Commissioners' Plan of 1811 - Wikipedia

Symmetry | Free Full-Text | PVO-Based Reversible Data Hiding ...

Symmetry | Free Full-Text | PVO-Based Reversible Data Hiding ...

A helium balloon is tied to a top-pan balance. A metal block ...

A helium balloon is tied to a top-pan balance. A metal block ...

Distinctive mechanisms of epilepsy-causing mutants discovered ...

Distinctive mechanisms of epilepsy-causing mutants discovered ...

Export regions as audio files in Logic Pro - Apple Support

Export regions as audio files in Logic Pro - Apple Support

Part Number: E270190_H

Part Number: E270190_H

The diagram represents a pan balance each of the blocks ...

The diagram represents a pan balance each of the blocks ...

Merqury: reference-free quality, completeness, and phasing ...

Merqury: reference-free quality, completeness, and phasing ...

Applied Sciences | Free Full-Text | Advanced Methods for ...

Applied Sciences | Free Full-Text | Advanced Methods for ...

GRADE 5 • MODULE 4

GRADE 5 • MODULE 4

MYC dosage compensation is mediated by miRNA-transcription ...

MYC dosage compensation is mediated by miRNA-transcription ...

Physics 0625 - Paper 1 version 2 - Question Paper - May Jun 2013

Physics 0625 - Paper 1 version 2 - Question Paper - May Jun 2013

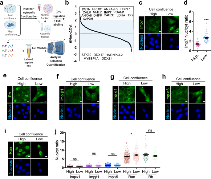
Mechanical control of nuclear import by Importin-7 is ...

Mechanical control of nuclear import by Importin-7 is ...

Untitled

Untitled

Allele-specific genomic data elucidate the role of somatic ...

Allele-specific genomic data elucidate the role of somatic ...

A pan-cancer analysis of synonymous mutations | Nature ...

A pan-cancer analysis of synonymous mutations | Nature ...

DOCUMENT RESUME mathematics, problem solving, reasoning ...

DOCUMENT RESUME mathematics, problem solving, reasoning ...

Balance Puzzles | Brilliant Math & Science Wiki

Balance Puzzles | Brilliant Math & Science Wiki

Grade 6

Grade 6

Bar Diagrams

Bar Diagrams

0 Response to "40 the diagram represents a pan balance each of the blocks marked x has the same value"

Post a Comment

Iklan Atas Artikel

Iklan Tengah Artikel 1

Iklan Tengah Artikel 2

Iklan Bawah Artikel